新冠肺炎流行病学特点
〖壹〗、新冠肺炎的流行病学特点主要包括传播途径 、人群易感性、流行特征及不同人群的流行病学差异 ,具体如下:传播途径飞沫传播:新冠病毒主要通过感染者说话、咳嗽 、打喷嚏产生的飞沫传播,吸入含病毒飞沫可能感染。在相对封闭环境中长时间暴露于高浓度气溶胶(如医院高风险操作环境)可能经气溶胶传播 。

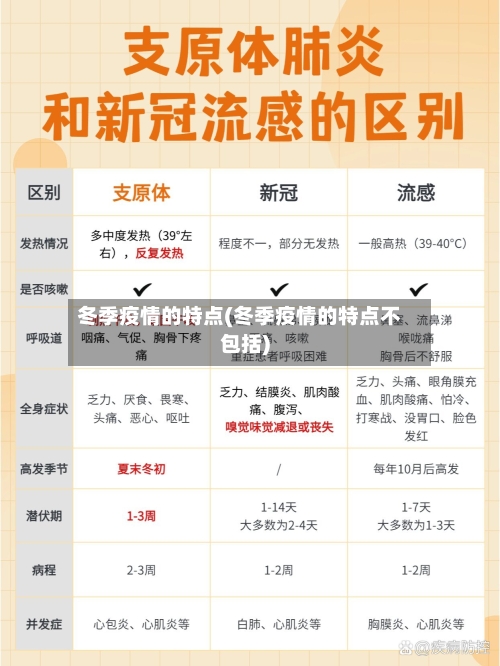
〖贰〗、流感:症状通常比普通感冒重,起病急 ,主要表现为高热(体温可达39℃甚至更高)、寒战 、头痛、肌肉关节酸痛、极度乏力 、食欲减退等全身症状,常有咽喉痛、干咳,可有鼻塞、流涕、胸骨后不适等。颜面潮红 ,眼结膜轻度充血。部分患者以呕吐 、腹痛、腹泻为特点,常见于感染乙型流感的儿童 。

〖叁〗、新型冠状病毒感染:症状多样,以发热 、干咳、乏力为主 ,部分患者伴有鼻塞、流涕 、咽痛、嗅(味)觉减退或丧失、结膜炎 、肌痛和腹泻等症状;重症患者病情进展快,可出现呼吸困难。流行病学特点差异甲流:具有季节性,多在冬春季流行;主要通过飞沫传播,人群普遍易感。

〖肆〗、新冠病毒肺炎:全身症状轻重不一 ,轻症患者全身症状可能较轻,但重症患者全身多器官受累,会出现严重的全身症状和并发症 。流行病学史 感冒:无明显流行病学关联 ,一年四季均可发病,没有明显的传染性聚集性特点,在人群密集场所或与感冒患者接触后也不一定会发病。
冬季疫情科普防控指南冬季疫情防控措施
〖壹〗、对经常接触的物品表面 ,如门把手 、桌面、手机等,定期进行清洁和消毒。关注疫情信息与健康知识:及时关注官方发布的疫情信息和防控指南,了解疫情动态和防控措施 。学习并掌握正确的健康知识和防护技能 ,提高自我防护能力。
〖贰〗、机场、车站 、码头设置临时留观室,落实乘客测温、亮码、扫码 、全程戴口罩、保持“一米线 ”等措施,提高通风消毒频次。交通营运主体对来自中高风险地区所在县(市、区 、旗)人员开展摸排、信息登记、健康监测和报告。
〖叁〗 、关于人员流动与隔离措施优化隔离政策 ,平衡风险与可行性针对境外输入人员潜伏期较长的问题,可考虑分层分类隔离:对来自高风险地区或变异株流行区域的人员,适当延长集中隔离时间(如从14天延长至21天),并配合居家健康监测;对低风险地区人员 ,在严格核酸检测基础上缩短集中隔离时间,减少资源浪费 。
〖肆〗、预防传染病的防控措施主要包括以下几点:保持手部卫生勤洗手是阻断病原体传播的关键措施。建议用肥皂和流动水洗手,尤其在咳嗽、打喷嚏后或接触公共物品后。若条件不允许 ,可使用含酒精的免洗洗手液替代 。避免用手直接接触口鼻眼,以减少病毒进入体内的机会。
〖伍〗 、疫苗接种:通过分批次接种疫苗提高人群特异性免疫力,阻断感染链。口罩防护:普通人群:出入公共场所或乘坐交通工具时佩戴口罩是基础防护措施 。高危职业:流调人员和医护人员需穿戴隔离衣、护目镜、手套等全副防护装备。防毒面具:有条件者可佩戴全封闭防毒面罩 ,但日常场景下口罩已足够。
〖陆〗、保持理性平和的心态避免恐慌情绪:正确认识疫情防控措施调整是科学优化防控策略的体现,并非完全“放开” 。过度恐慌会降低身体免疫力,需接纳现实 ,认识到与病毒共存是阶段性过程,保持情绪稳定有助于提升抵抗力。理性看待感染风险:随着人员流动增加,短期内感染概率可能上升 ,但病毒致病力已显著减弱。
天气渐冷,疫情又起
〖壹〗 、冬季疫情高发与冷链产品风险随着冬季到来,全球进入新冠肺炎疫情第二波高发期,美洲(尤其是美国)、印度及部分欧洲国家疫情严重,确诊和死亡人数居全球前列 。这些国家生产的产品 ,尤其是冷链食品,因低温环境可能为病毒提供存活条件,存在较高的污染风险。
〖贰〗、要看疫情发展的趋势 ,天气渐冷,疫情又有局部爆发的趋势,国家最近也出台了春运新政策 ,在中高风险区,个人认为还是应该避免大规模的走亲访友。从各地出台的通知和倡议书可以看出,春节期间 ,走亲访友,串门聚会这些活动还是会受到限制。
〖叁〗 、天冷秋渐晚,风轻水潺潺 。枫林又红遍 ,霜叶尽飘散。山高云淡淡,寒露思漫漫。很久没见面,心中生挂念 。
〖肆〗、下大雨了,寒潮来了 ,希望疫情早日成功过去!大家都健健康康的。 1当寒风乍起的日子,我飘去对你的牵挂;当大雪纷飞的日子,我放飞对你的思念 ,当天气转凉的日子,我提醒你做好保暖工作最重要,天冷记得添衣裳。
〖伍〗、美好的一天结束了 ,睡觉了,请帮我关一下月亮 。晚安。忙碌的一天结束了,放下一天的疲惫和烦心 ,享受夜晚时光的美好。
〖陆〗 、住了很长时间,出门时周围人才惊讶地表示根本不知道里面还住着人 。这段独自生活的经历,不仅锻炼了生活自理能力 ,更磨炼了意志。吃饭的小插曲:8月22日学校开学后继续复习,天气渐冷。
全国50个中高风险地区全在北方,是否越冷越容易出疫情?
〖壹〗、并不是这样的,出现这种情况是一种偶然,像成都、广东这样的城市也出现了零星的案例 ,所以并不能把这种就燃发生的现象归咎于北方天气特别冷的原因 。但是因为北方的天气寒冷,就导致,人容易在封闭 、温暖空间中活动 ,这样就会导致大规模聚集现象的产生,这种情况是会增大新冠肺炎爆发感染的概率。
〖贰〗、河北新增确诊病例及全国中高风险地区集中北方城市,是气候、地理 、人口及防控策略等多因素共同作用的结果:气候因素:北方冬季寒冷干燥 ,为病毒传播提供了有利条件。低温环境延长病毒存活时间,干燥空气削弱呼吸道黏膜防御能力,增加感染风险。
〖叁〗、北方的温度是更低的我认为这是最重要的一个原因 ,因为在传播的过程当中温度能够起到一定的助推的作用,所以在北方温度普遍比较低的情况之下是更容易传播的,但是在传播的过程当中必须要进行很好的防护 。
〖肆〗、和气候有一定的关系专家表示 ,中高风险城市之所以集中在北方,和气候是有一定关系的,北方的气候在冬季是十分寒冷的,这种低温的环境利于病毒的保存和传播。新冠病毒在低温的环境下活性会比较强 ,特别是冷链贸易,进口的物品上有可能存在新冠病毒,北方的寒冷天气让病毒的存活时间更长 ,容易形成病毒的传染。
〖伍〗、我们国家这一次的降温主要是大气环流异常所造成的影响,在这样的情况之下,冬天会越来越冷 。而病毒的潜伏期也会更加增强 ,在这种情况之下,疫情很有可能会出现反弹的问题,大家必须要保护好自己的安全。而且大家都知道病毒是喜 ,冷不喜热的,所以做好防护做好保暖,就不会出现传播病毒的风险。

大疫三年,凛冬将至!新冠长期后遗症影响逐渐显露
欧美多国新冠长期后遗症影响逐渐显露 。据世卫估计 ,约10%到20%新冠感染者可能受中长期后遗症困扰,美国近五分之一新冠感染者痊愈后仍有后遗症,约350万人因“长新冠”失业。后遗症发生情况 新冠后遗症又称新冠长期症状,通常发生在重症病例中 ,但轻症病例也可能出现。









